公众号

微信公众号

 
关闭 x
客服

公众号

手机版

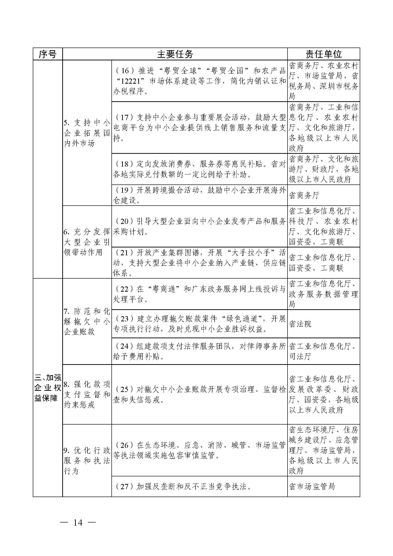
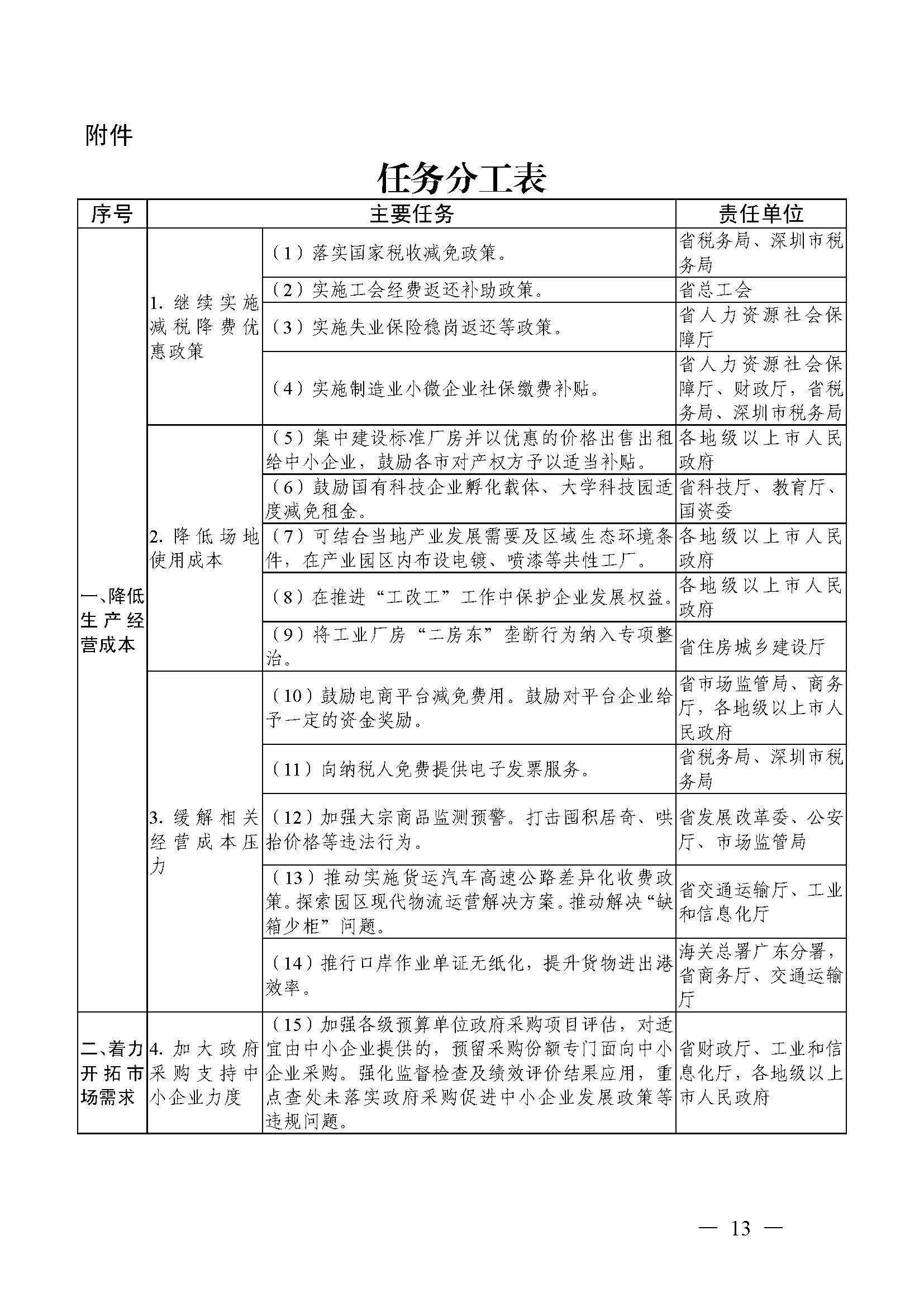
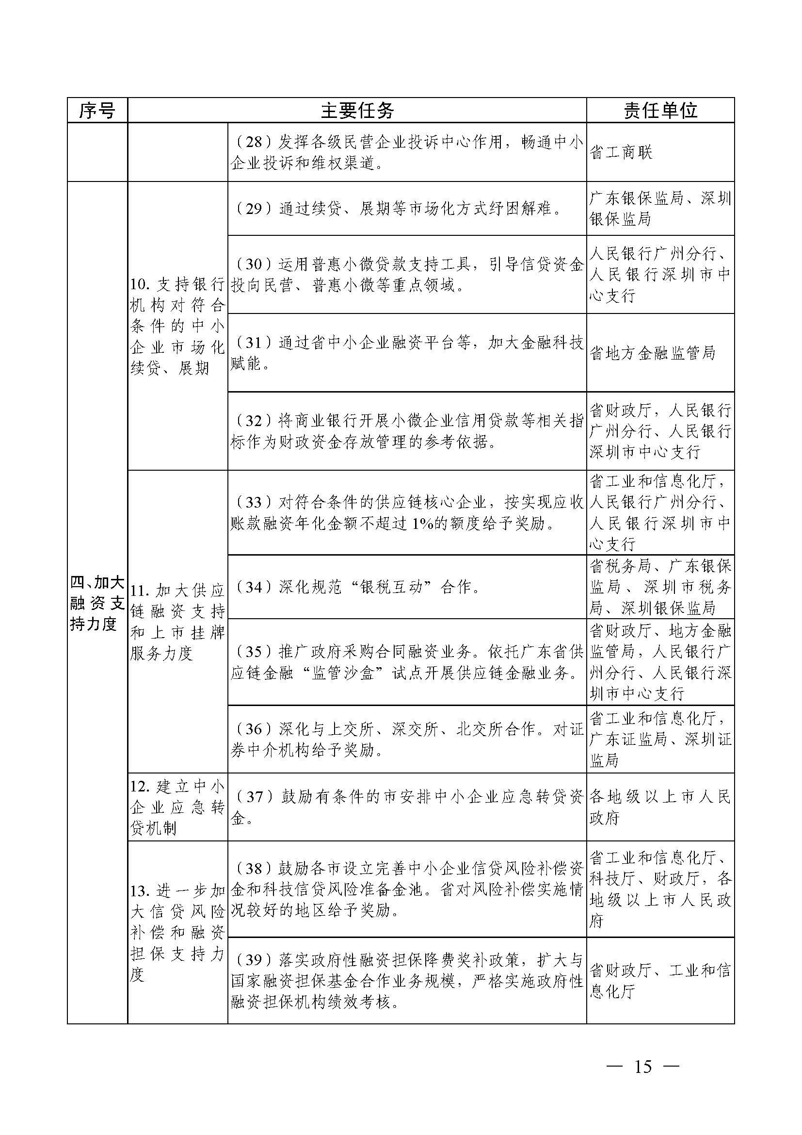
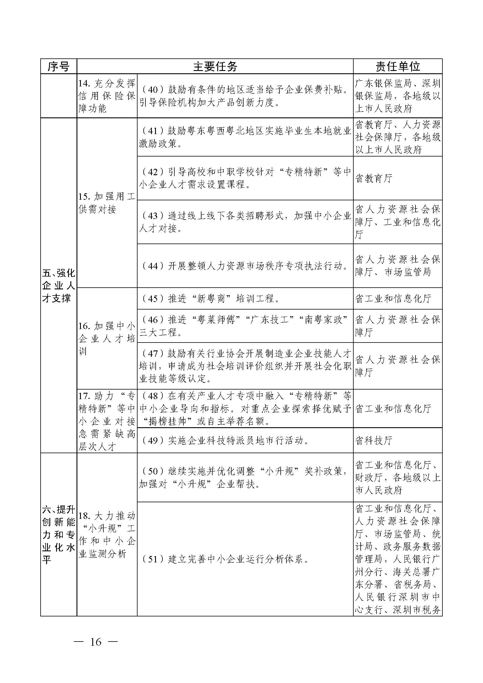
您现在的位置: 首页 > 政经信息 > 重要通知 > 广东省人民政府办公厅关于印发广东省进一步 支持中小企业和个体工商户纾困 发展若干政策措施的通知

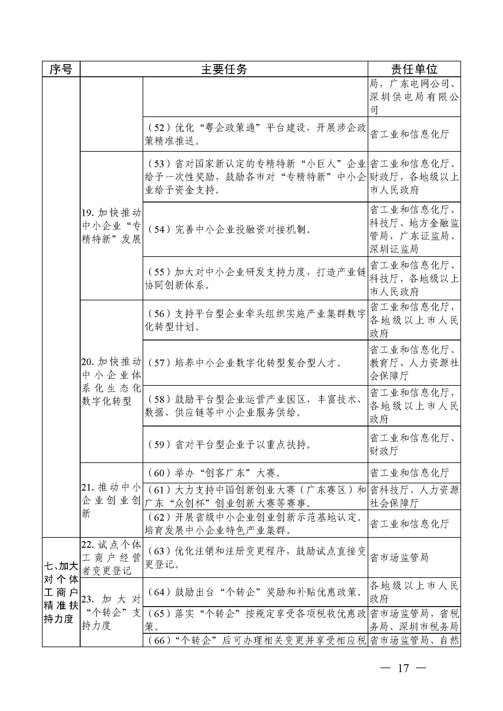
广东省人民政府办公厅关于印发广东省进一步 支持中小企业和个体工商户纾困 发展若干政策措施的通知

来源:广东省人民政府办公厅  时间:2022-03-14  浏览:775

转载分享: 

相关下载:
  • 友情连接: